前言
基因治疗通过转移遗传物质(DNA或RNA)来修复、调节或替换异常或缺陷基因达到治疗目标疾病的目的。基因治疗最重要的挑战之一是将治疗基因有效地传递至靶组织。因为裸DNA很容易被吞噬细胞或核酸酶从系统中清除,使用“载体”进行基因递送,才能确保目标基因在靶细胞有效表达。其中病毒载体由于感染效率高,宿主细胞范围广而具有广泛的应用。事实上,近几十年来,病毒载体介导的基因治疗已用于治疗癌症、心血管、眼科、神经、代谢、血液病等多种疾病的临床研究与应用。其中,腺相关病毒(Adeno-associated virus, AAV)载体是基因治疗的首选载体。
明星载体AAV
AAV是一种单链DNA细小病毒,大小约为20-25 nm,无法自主复制,依赖于腺病毒或单纯胞疹病毒辅助进行增殖。野生型AAV在人类中是非致病性的,感染个体后产生的免疫应答水平极低,可以感染分裂和非分裂的细胞,这是AAV能够应用于基因治疗的基础。
AAV基因组大小约4.7kb,包括rep基因和cap基因,两侧有两个反向末端重复序列(ITR)。rep基因编码Rep78、Rep68、Rep52和Rep40,负责AAV基因组复制和病毒粒子组装。cap基因编码三种衣壳蛋白(VP1、VP2和VP3),并在不同阅读框编码组装激活蛋白(AAP)。

野生型AAV基因组[1]
作为基因治疗载体的重组腺相关病毒(Recombination Adeno-associated virus, rAAV)在非致病的野生型AAV基础上改造而成。用含有启动子、治疗基因和poly A的表达盒替代rep和cap基因,保留两侧对rAAV增殖必需的ITR。由于不含rep基因,rAAV转基因以游离体的形式长期存在,整合到宿主基因组的概率极低。目前,可通过多种方式在体外生产携带治疗基因的rAAV载体。

多种rAAV的生产方式[1]
众多的AAV血清型是AAV载体应用广泛的又一原因。不同的AAV血清型具有不同的结合受体和组织趋向性,研究者可根据适应症选择天然血清型,或对AAV衣壳蛋白进行理性设计,组合衣壳蛋白突变,产生全新的AAV载体,以应对患者预先存在的免疫中和。

AAV衣壳设计[2]
迄今为止,已分离和研究了至少12种天然血清型和100多种AAV变体作为基因递送载体,并不断产生新AAV突变体,优化基因递送。多种AAV血清型已应用于各种疾病患者的临床试验,包括天然血清型(AAV1、AAV2、AAV5、AAV6、AAV8、AAV9和AAVrh10)和AAV突变体(AAV2.5、AAV Spark100、AAV.7m8和AAVtYF等)。
综上,由于种类多样、免疫原性极低、安全性高、宿主细胞范围广、扩散能力强、体内表达基因时间长等原因,rAAV被视为最有前途的基因治疗载体之一。
AAV基因疗法在肿瘤治疗中的应用与挑战
癌症本质上是一种基因突变疾病。因此,基因治疗是治疗癌症的一种非常有前景的技术。迄今为止,大多数基因治疗临床试验针对肺、皮肤、神经和胃肠道肿瘤,采用了多种治疗策略,如抗血管生成因子、肿瘤抑制剂、免疫刺激和溶瘤病毒。
使用AAV载体针对单基因疾病的基因治疗已开始达到预期,过去几年成功治疗了多种基因缺陷疾病(如脂蛋白酯酶缺乏症、脊髓型肌萎等),治疗药物陆续上市。然而,癌症治疗的成功水平远远落后于单基因疾病。
使用AAV基因疗法进行肿瘤治疗存在两项主要的挑战:
(1)与单基因突变疾病不同,癌症是一种(获得性)多基因突变遗传疾病,且存在大量遗传异质性。除非使用通用的校正基因,否则需要同时转移多基因才能达到修复肿瘤细胞异常基因突变,且需要对每个患者量身定制。
(2)通常只需要一小部分靶细胞成功导入治疗基因即可改善大多数单基因突变疾病的临床症状。但在癌症治疗中,少部分靶细胞发生基因纠正不足有效治愈肿瘤。
因此,使用AAV载体进行肿瘤基因治疗的许多策略不是针对肿瘤本身,而是作用于宿主组织,针对肿瘤微环境或刺激宿主免疫反应。基于AAV进行肿瘤治疗的策略包括:表达抗血管生成基因、细胞毒性或自杀基因、刺激免疫系统的细胞因子、肿瘤抑制和抗肿瘤基因、编码小RNA的DNA、刺激抗原呈递细胞的抗原和阻断信号的抗体。

基于AAV载体的肿瘤治疗策略[4]
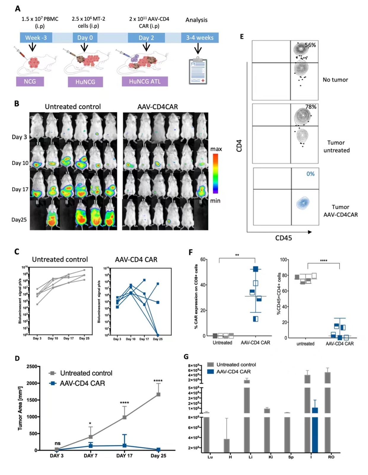
此外,在《AAV-mediated in vivo CAR gene therapy for targeting human T-cell leukemia》研究中Waqas Nawaz等描述了一种方法,即通过注射携带CAR的AAV载体,在宿主体内产生人类CAR-T细胞。在白血病肿瘤模型小鼠中单次注射AAV-CD4 CAR载体,即可产生足够数量的有效体内CAR-T细胞,使肿瘤消退。

体内产生的AAV-CD4CAR T细胞介导的抗肿瘤活性[7]
目前,AAV基因药物的安全性,及其在肿瘤临床前模型中良好的治疗结果,加上在单基因疾病中的临床成功,促使针对肿瘤的AAV基因治疗推向临床试验。并且,通过合理的设计与策略选择,克服其缺陷与局限性,将会大力推进AAV载体在临床的广泛应用。
— AG尊时凯龙人生就医药肿瘤药效平台 —
参考文献:
[1]Sha,S.etal.Cellularpathwaysofrecombinantadenoassociated virus production for gene therapy. Biotechnol Adv 49, 107764 (2021).
[2]Li,C.&Samulski,R.J.Engineeringadenoassociated virus vectors for gene therapy. Nat Rev Genet 21, 255–272 (2020).
[3]Singh, V., Khan, N. & Jayandharan, G. R. Vector engineering, strategies and targets in cancer gene therapy. Cancer Gene Ther 29, 402–417 (2022).
[4]Hacker, U. T., Bentler, M., Kaniowska, D., Morgan, M. & Büning, H. TowardsClinicalImplementationofAdenoAssociated Virus (AAV) Vectors for Cancer Gene Therapy: Current Status and Future Perspectives. Cancers 12, 1889 (2020).
[5]SantiagoOrtiz,J.L.&Schaffer,D.V.Adenoassociated virus (AAV) vectors in cancer gene therapy. J Control Release 240, 287–301 (2016).
[6]Brenner, M. K., Gottschalk, S., Leen, A. M. & Vera, J. F. Is cancer gene therapy an empty suit? Lancet Oncol 14, e447–e456 (2013).
[7]Nawaz,W.etal.AAVmediatedinvivoCARgenetherapyfortargetinghumanTcell leukemia. Blood Cancer J 11, 119 (2021).
—关于AG尊时凯龙人生就医药— 业务联系:13636617420 招聘联系:18920495817 网址:http:
天津AG尊时凯龙人生就医药科技发展有限公司(简称AG尊时凯龙人生就医药)是凯莱英医药集团(股票代码:002821.SZ / 06821.HK)旗下聚焦于新药的药理、毒理、药代评价领域,为创新药物研发提供早期成药性筛选、临床前药理毒理整包评价、临床阶段临床药理学研究与生物样品检测服务的CRO公司。总部位于天津经济技术开发区,在上海浦东新区自贸壹号生命科学园设有实验室,总设施面积超过13000㎡。
AG尊时凯龙人生就医药凭借对国内外法规的深层理解、对药物开发与评价策略的精准分析、丰富的新药评价实战经验、完善的质量管理体系,为国内外新药研发机构和制药企业提供覆盖药理、毒理、药代评价的全流程、一站式临床前及临床研究技术服务。

